2022谷關七雄,慢旅臺中

活動內容
活動時間:
2022年6月20日起
2022「谷關七雄,慢旅台中」登山活動自111年6月20日重啟認證!
今年起,活動完登認證改為「跨年制」,並追認去(110)年攀登及完登紀錄。(僅限110年已有認證參與本活動的APP線上記錄尚未完登者,110年(含以前)攀登照片無法追認。詳QA12)
一、活動時程:
111年度完登證書申請與紙本成果紀錄表申請時間:2022/06/20~2023/1/10。(紙本郵寄: 408台中市南屯區河南路四段150-5號 谷關七雄推廣小組 收。詳QA5)
111年度完登證書與完登紀念品寄送時間:預計2023/1/31之前開始寄發。
二、活動說明:
凡於活動期間內「下載大玩台中APP」至谷關七雄活動任務頁面,開啟完登谷關七雄GPS任務(八仙山、馬崙山、屋我尾山、波津加山、東卯山、白毛山、唐麻丹山),並於各座山岳三角點(標高處)旁,開啟GPS定位,點選取得虛擬徽章,累積七座完登紀錄,即可申請谷關七雄完登證書與紀念品一份(預計2023/1/31之前開始寄發)。
*無手機之幼年者、年長者或手機版本不支援大玩台中App攀登者,可採紙本成果紀錄表進行活動認證:立即下載成果紀錄表
三、注意事項:
* 貼心小提醒:攀登步道時,請確保自身安全後再開啟手機進行集章喔!
* 若大玩台中APP無谷關七雄專區,請更新APP。iPhone 版本下載鏈接、Android 版本下載鏈接。
* 企圖作弊,取得徽章異常,經審查小組審核後將封鎖帳號,取消參加資格。
四、谷關七雄完登任務
攀登至谷關七雄三角點 (標高處) 時,點按本任務對應山岳的「取得徽章」按紐。下山後,請在網路環境順暢地狀況點按同步紀錄,以確保資料上傳到伺服器中!
- 若山上訊號不佳無法正常取得徽章,可先與「三角點(標高處)」合照,並在網路環境順暢情形下,點選「取得徽章」中的「照片審查」功能,由專人審查(約1~3天),審核通過即可取得對應徽章!
- 照片上傳需標註攀登日期,照片規定:登山者開啟手機/相機標示日期功能或是手持手寫時間板與山頂標高處木樁合照即可,照片盡量以個人照為主,如為團體照請標示出完登者。(以上徽章為虛擬徽章,完成各輪攀登任務始可取得相應之各輪實體徽章)。
照片上傳規則:登山者需開啟手機或相機標註日期功能,或是手持手寫時間板子,並與山頂標高處木樁合照。照片儘量以個人照為主,如為團體照,請標示出完登申請者。
- ✅正確照片:
一定要拍:登頂者+三角點+手機內建標註日期功能或手持手寫時間板子。
- ❌錯誤照片:
以下照片認證不通過
- ✅正確照片:
集齊七個虛擬徽章,即可線上申請完登任務。
重要提醒:企圖作弊,取得虛擬徽章異常,經審查小組審核後將封鎖帳號,取消參加資格。
完登徽章:完登紀念徽章共有四個等級,分別為蝴蝶、藍腹鷴、石虎和臺灣黑熊,精巧可愛,等您來收集!
勇者毛巾:能對淋漓的汗水表示敬意的,只有勇者毛巾。
七雄帆布袋:七雄帆布袋,谷關回憶一手帶著走。
手電筒:小巧精緻的七雄雷雕手電筒,為您照亮登山的旅程。
水壺:可愛又實用的七雄水壺,解您身心的渴。
隨身小包:低調的小浪漫,時刻陪您慢旅臺中。
五、谷關七雄安全宣導講習
谷關七雄登山安全講習課程(數量有限,線上報名,額滿為止): 課程報名
六、谷關七雄產業聯盟優惠:
戶外用品優惠
ROCKLAND 草悟店
民眾完登任一雄後,來店消費滿額 $500,並追蹤Rockland官方社群(Facebook及Instagram),可兌換贈品,每月不同商品,數量有限,送完為止。每人限領一次。
- 6/20 -30 Fjallravenx 元泰竹藝社 竹子凹豆杯 * 10
- 07月 Fjallraven-木製餐具組 *20
- 08月 Fjallraven x MORANIV 聯名刀 20
- 09月 Fjallraven 台灣限定木托盤 *20
- 10月 Fjallraven 紀念琺瑯杯-背包杯架* 20
- 11月 Fjallraven -LNT收納袋*20
- 12月 PRIMUS-Kluken 隨身水瓶*20
Rockland P.L.U.S.:
2022年6月20日至12月31日期間,民眾完登任一雄,且於一樓ROCKLAND 消費滿500,並追蹤P.L.U.S.官方社群(Facebook及Instagram),即可獲得咖啡飲品免費招待乙杯,數量有限,送完為止。。
- 每月限量20杯。
- 每人限領1次。
AMOUTER Life台中店
111年10月1日至12月31日期間,完登七雄至AMOUTER Life門市,並追蹤AMOUTER官方社群( Facebook 及Instagram) 即可獲得AMOUTER x HANCHOR限量商品
- 限量商品40組,送完為止。
- 一人限換一組。
- 聯名限量商品發貨時間若延後,須配合預約登記。
墾趣 台中美村店 Free Time Gear
民眾完登一雄後,可至墾趣美村店門市,加入墾趣line@官方帳號與會員,並追蹤墾趣官方社群(Facebook及Instagram),可享消費9折優惠,此外再加碼送贈品,每月限量20名,送完為止。
- 7月 BUFF 抗UV多功能頭巾+CamelBak 600ml多水吸管水瓶 *20組
- 8月 BUFF 抗UV多功能頭巾+CamelBak 600ml多水吸管水瓶 *20組
- 9月 Sea To Summit DELTA隔熱杯+DELTA盤 *20組
- 10月 BUFF 抗UV多功能頭巾+CamelBak 600ml多水吸管水瓶 *20組
- 11月 LUCI 充氣式太陽能LED燈-Outdoor 2.0 *20組
- 12月 BUFF 抗UV多功能頭巾+CamelBak 600ml多水吸管水瓶 *20組
- 注意事項:
*本優惠限台中美村門市消費領取。
*上述優惠需至少完登一雄,消費當日截圖證明傳至門市line@做紀錄,每人限領取一次。
*兌換贈品開始時間 : 7-12月(共計6個月)
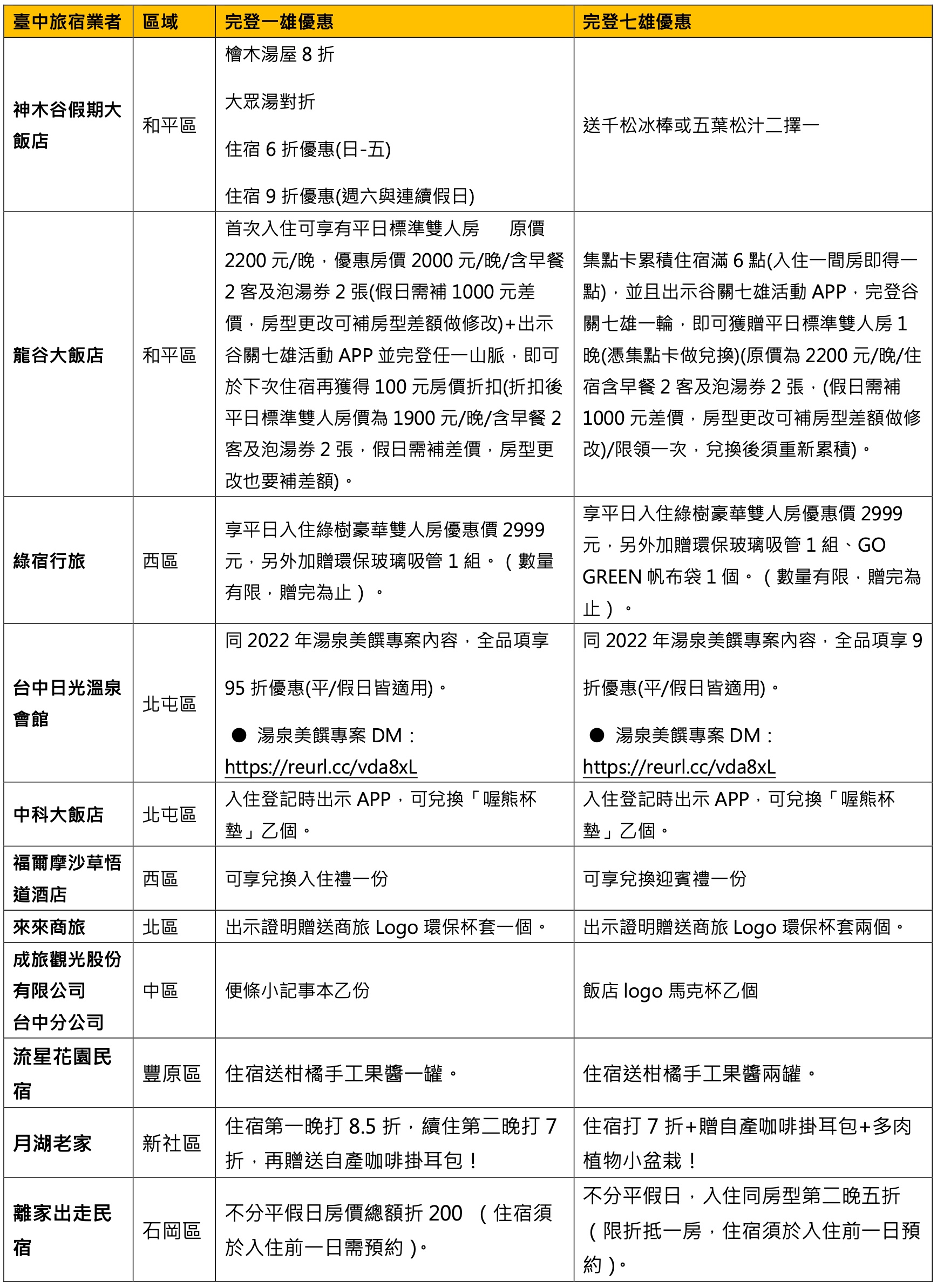
台中旅宿優惠
下載大玩台中APP出示谷關七雄頁面,多項住宿優惠等你來!
6月20日至9月30日期間,民眾只要在活動期間內前往日光溫泉、台中港酒店、中科大飯店、余舍行旅、成旅晶贊飯店、綠宿行旅、來來商旅、草悟道酒店及神木谷大飯店入住時,下載大玩台中APP並出示谷關七雄活動頁面,享有限量住宿2,999元優惠(須電洽訂房),除了限量的優惠折扣以外,飯店依照各家提供方案加碼贈送或免費升等等禮遇。此外,持《大玩台中卡》民眾,入住合作店家之安心旅宿(https://www.thotel.org/news/1/1),享當日房價最多85折優惠。
更多臺中市觀光旅館、旅館、民宿優惠,請至臺灣旅宿網臺中市專區(https://reurl.cc/Lmxxae)查閱洽詢。
旅宿完登加碼優惠
湯泉美饌專案DM:https://reurl.cc/vda8xL
谷關登山趣 入關送好禮
自111年6月20日起,至入關博物館(谷關遊客中心)向櫃檯人員秀出「大玩台中APP」任2枚谷關七雄電子徽章,並加入參山國家風景區臉書粉絲專頁,即可獲得參山寶寶文青包(每人限兌換1個,限量200個)。
觀光工廠、伴手禮等其他優惠
七、攀登注意事項:
1.行前:
「谷關七雄」攀登難易不一,最短行程來回約4小時,最長來回需9至10小時,非一般登山步道,地形地貌變化萬千,民眾攀登前應評估自身體能及天候狀況,切勿勉強攀登
登山前應準備充足裝備,宜以輕簡、實用為主,建議攜帶禦寒衣物、雨具、水、行動糧、地圖、照明設備、哨子、定位及通信器材(例如:GPS、無線電、手機、衛星電話)及個人藥品等裝備。
及早登山,避免攻頂時間晚,下山時天色已晚,路徑難以分辨,造成迷途。
如遇颱風逼近或豪雨等可預見之氣象變化,千萬不可入山。
2.攀登中:
登山隊伍不可拉太長,應經常保持可前後呼應之狀態,勿自行攀登無人跡之山路或自行開闢路徑。
經過危險陡峭路段,須注意安全;尤其崩壁、碎石坡行走,需特別小心,避免跌落。妥善規劃下山所需時間,尤其山區天色暗的快,應及早下山。
3.發生山難緊急應變措施:
發生意外事故時,一定要鎮靜處理,不可慌亂失措,請立即手機撥打119或112求救或以衛星電話向外界求援,亦可使用無線電緊急救援頻道145.00求救,可利用手機或地圖定位告知搜救人員受困座標方位。
人員受傷或生病時,應先對傷者進行簡易包紮、固定、止血處置;若發生高山症,應立即將患者帶往較低海拔處,隨時注意保暖,避免失溫。
在登山活動中發生迷途或天氣突然惡化時,應尋找安全避難處所保護自己,並建立適當標誌,讓救援人員能迅速發現自己受困位置。
4.為降低登山風險,交通部航港局請從事山域活動之民眾配備衛星通訊設備,以利遇險時之搜救:
為降低登山風險,交通部航港局已建置「無線電示標管理資訊系統」,適用個人指位無線電示標(PLB),請從事山域活動之民眾善加利用,以利遇險時發送求救信號,通報搜救單位展開搜救工作。詳情請上交通部航港局全球資訊網(https://beaconregistration.mtnet.gov.tw/RadioBeacon/index.do)查詢
八、步道介紹
八仙山
• 高低落差:1,337公尺
• 步道型態:線型單向
• 角色特性:七雄之首,八仙山君頭頂的角象征八仙山上的針葉林。
馬崙山
• 高低落差:1,254公尺
• 步道型態:線型單向
• 角色特性:馬崙山之字行上山,路寬大好走,放鬆愜意的感覺。
屋我尾山
• 高低落差:119公尺
• 步道型態:線型雙向
• 角色特性:喜歡驚險刺激的麗陽線?還是舒適迷人大大雪山線?是天使也是小惡魔!
波津加山
• 高低落差:958公尺
• 步道型態:線型單向
• 角色特性:機能最好的波津加山,一定要來谷關溫泉體驗一下。
東卯山
• 高低落差:899公尺
• 步道型態:線型單向
• 角色特性:Z字緩上坡,最長最美的人氣步道就在東卯山。
白毛山
• 高低落差:609公尺
步道型態:線型單向
• 角色特性:絕美遼闊的展望點,高人氣白鹿吊橋就在白毛山!
唐麻丹山
• 高低落差:655公尺
• 步道型態:環狀
• 角色特性:唯一瀑布景觀,親切的蝴蝶仙子歡迎你!
九、QA問答
1.請問谷關七雄有哪七座?
八仙山、馬崙山、屋我尾山、波津加山、東卯山、白毛山和唐麻丹山
建議初次挑戰者依難易度安排攀登:
2.如何參與2022谷關七雄 ‧ 慢旅臺中的活動?
參加步驟:
(1) 下載大玩台中APP,進入「谷關七雄任務一」活動頁面,登入帳號;
(2) 攀登谷關七雄,到達每座山岳的三角點時,開啟GPS並進入活動頁面確認有取得虛擬徽章;
(3) 收集7座山岳的虛擬徽章後,填寫問卷,申請完登;
(4) 只要完登任一座山,或是完登七雄,皆可持電子徽章至特約優惠業者享專屬優惠。
3.活動期間是什麼時候?
即日起至111/12/31,於活動期間內完登谷關七雄皆可申請,今年已取得虛擬徽章但尚未完成指定目標者,可累計到明年繼續完成。
4.什麼時候可以領取實體完登證書、完登徽章和紀念品?
完登證書、完登徽章和紀念品會在2023/1/31之前開始寄發。
5.完登谷關七雄,如果沒有智慧型手機該如何參加?
請至臺中觀光旅遊網谷關七雄活動頁面下方,下載谷關七雄成果紀錄表,黏貼照片於此表格中(詳見附件)。照片規定:登山者開啟手機/相機標示日期功能或是手持手寫時間版與山頂標高處木樁合照黏貼於成果紀錄表,並至 郵寄至 408台中市南屯區河南路四段150-5號 谷關七雄推廣小組 收,經工作人員確認資料無誤即算完成完登谷關七雄證書申請。
注意!!紙本申請的民眾無法取得任務二限量前300名加碼贈的贈品,但仍可獲得完登證書、完登徽章及紀念禮品。
6.請問我可以有的山岳用線上申請、有的山岳用紙本申請嗎?
請統一採用單一項申請方式,建議線上申請為優先。
7.請問我可以有的山岳用照片上傳、有的用GPS申請?
可以,只要人在三角點設定範圍內,會是GPS申請自動取得,如因個人操作未能自動取得,可於網路暢通時使用照片上傳申請完登谷關七雄,只於APP內操作完成,皆屬線上申請。
8.如果沒有網路還可以使用GPS完成任務嗎?
可以,GPS是衛星定位,不用網路也可以收集山岳虛擬徽章。
注意!!要在出發前有網路的狀態下載大玩台中APP並完成會員登入哦。
9.如開啟GPS依然無法收集山岳虛擬徽章,該如何處理?
依照系統顯示步驟操作,上傳您與山頂標高處木樁合照至APP指定區域,審核通過,即傳送該座山岳的電子徽章,證明完成此座山岳攀登。
照片規定:登山者開啟手機/相機標示日期功能或是手持手寫時間板與山頂標高處木樁合照即可,照片盡量以個人照為主,如為團體照請標示出完登者是誰,方便後臺審核。(請參考本說明第四點第2項)
10.111年的攀登紀錄,是否可以累計到明年繼續完成七雄的完登任務呢?
可以,只要使用同一組的帳號登入大玩台中APP,即可自動認列跨年成績。
11.若已於110年完成谷關七雄完登申請,111年再次完登七雄,可以申請一輪的徽章嗎?
因今年起採跨年制,110年完成七雄認證,在111年繼續完成任務的民眾,將自動認列為完登二輪,不再補發一輪認證。
12.110年時沒有申請認證,今年可以補申請認證嗎?
不行,今年度攀登時間為111/6/20-12/31。活動已公告追認110年攀登紀錄,僅限110年已有認證參與本活動的APP線上記錄尚未完登者,110年(含以前)攀登照片無法追認。
備註說明
- 主辦單位保留有修改、變更、解釋及終止本活動之權利,如有其他未盡事宜,悉依主辦單位相關規定或解釋辦理。紀錄表資料僅供本活動使用,並遵循個資法相關規範。
- *無手機之 幼年者或年長者,或手機版本不支援大玩台中app之用戶,可採紙本成果紀錄表進行活動認證:立即下載成果紀錄表
- 未於活動期間內「取得徽章」、「上傳合照」或經確認非本活動期間攀登之照片,主辦單位將有權將其任務退件!
-
- 活動詳情請洽-和平區登山推廣小組: 04-3707-7218
服務時間:週一至週五 09:00~12:00、13:30~18:00 (國定假日與國定連續假日皆為休假日) - 臺中市政府消防局:谷關七雄等中級山登山安全參考資料
- 登山步道狀況查詢:台灣山林悠遊網
- 谷關七雄登山安全講習課程:課程報名
- 活動詳情請洽-和平區登山推廣小組: 04-3707-7218









