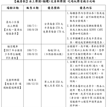
【瘋暑假】冰上樂園+貓纜+兒童新樂園 吃喝玩樂省錢全攻略
更新日期:2020-01-14 3269

臺北小巨蛋冰上樂園、貓空纜車、兒童新樂園聯手瘋暑假,最省錢的吃喝玩樂全攻略就在這裡!暑假期間,冰上樂園推出「涼爽一夏滑冰超值套票」,包括滑冰券及造型手套,並可租借冰鞋及全套護具;全國國中、高中職、專科在學學生(12歲以上未滿18歲),憑學生證搭乘貓纜,享有每趟50元優惠;兒童新樂園月票持續販售至年底,可在有效期限內的平常日,不限次數入園及暢玩13項遊樂設施。
◎臺北小巨蛋冰上樂園-涼爽一夏滑冰超值套票
夏天就是要吃冰,那夏天的最合適運動,當然就是滑冰啦!7月1日至8月29日暑假期間,臺北小巨蛋冰上樂園推出「涼爽一夏滑冰超值套票」,內含滑冰券及造型手套,並可租借冰鞋及全套護具,另加贈知名商家餐飲優惠券;此外,更將在每週六及週日13時至17時,加開專屬售票櫃檯,可快速購票進場,盡情徜徉冰天雪地2小時。
超值套票分為全票、半票及免費票3種組合,全票組合優惠價370元,半票組合優惠價270元(7歲以上未滿12歲),免費票組合優惠價170元(6歲以下),另贈送「起家雞配餐優惠券」、「王朝大酒店SUNNY CAFE免費咖啡兌換券」!暑假期間,單獨購買全票及半票滑冰券,也享有「起家雞飲料優惠券」好康,相關商家優惠券使用方式請詳閱票面說明。
◎貓空纜車-2017年全國青少年學生貓纜FUN暑假
106年7月2日(週日)至106年8月31日(週四),全國國中、高中職、專科在學學生(12歲以上未滿18歲),憑學生證搭乘貓空纜車,不限搭乘站數,每趟只要50元。
持學生證至貓纜任一車站詢問處,即可購買優惠單程票,刷票進入閘門前,再出示學生證給站務人員確認身分後,即可進站搭乘,不限搭乘站數,享有每趟50元的優惠價!
舉例而言,原本從動物園站搭至貓空站,每趟須花費120元,暑假期間只要符合優惠資格,每趟就可省70元,來回則可以省下140元!邀約三五好友搭乘貓空纜車到郊區踏青,喝茶閒聊,絕對是暑假休閒活動好選擇。
◎兒童新樂園-超值月票讓您暑假週週輕鬆遊樂園
兒童新樂園月票販售至106年12月31日為止,分為單人月票(250元)及雙人月票(450元),屬於記名票卡,限本人使用,雙人月票須2人同時現場申辦;月票自購買日起30日內(以日計算)的平常日都可使用(週六、週日及調整放假日不可使用,如遇補行上班日可使用),可不限次數入園及搭乘13項遊樂設施。
持身分證件 (身分證、健保卡等)至園區遊客服務中心填寫申請單並拍照,即可申辦月票。相關購票及使用方式請瀏覽(http://www.tcap.taipei/ct.asp?mp=122037&xItem=215869245&CtNode=75708)。
舉例來說,爸爸媽媽在暑假的平常日帶著兩名國小兒童到兒童新樂園,玩遍13項遊樂設施加上門票費用,大約花費1,300元(成人每位340元;兒童每位310元),若是購買雙人月票兩套共900元,在有效期限內,暑假每週都來玩,累計至少可省下4,300元!
暑假期間,兒童新樂園每週一正常營運,每天營業時間皆為早上9時至晚間8時,您也可以利用下午4時以後入園免門票的星光優惠專案,避開炎熱的天氣,順道欣賞兒童新樂園獨一無二的美麗夜景喔!
相關優惠資訊可洽本公司24小時客服專線:(02)218-12345,或臺北市民當家熱線1999(外縣市02-27208889)或瀏覽本公司網站(http://www.metro.taipei/)。
夏天就是要吃冰,那夏天的最合適運動,當然就是滑冰啦!7月1日至8月29日暑假期間,臺北小巨蛋冰上樂園推出「涼爽一夏滑冰超值套票」,內含滑冰券及造型手套,並可租借冰鞋及全套護具,另加贈知名商家餐飲優惠券;此外,更將在每週六及週日13時至17時,加開專屬售票櫃檯,可快速購票進場,盡情徜徉冰天雪地2小時。
超值套票分為全票、半票及免費票3種組合,全票組合優惠價370元,半票組合優惠價270元(7歲以上未滿12歲),免費票組合優惠價170元(6歲以下),另贈送「起家雞配餐優惠券」、「王朝大酒店SUNNY CAFE免費咖啡兌換券」!暑假期間,單獨購買全票及半票滑冰券,也享有「起家雞飲料優惠券」好康,相關商家優惠券使用方式請詳閱票面說明。
◎貓空纜車-2017年全國青少年學生貓纜FUN暑假
106年7月2日(週日)至106年8月31日(週四),全國國中、高中職、專科在學學生(12歲以上未滿18歲),憑學生證搭乘貓空纜車,不限搭乘站數,每趟只要50元。
持學生證至貓纜任一車站詢問處,即可購買優惠單程票,刷票進入閘門前,再出示學生證給站務人員確認身分後,即可進站搭乘,不限搭乘站數,享有每趟50元的優惠價!
舉例而言,原本從動物園站搭至貓空站,每趟須花費120元,暑假期間只要符合優惠資格,每趟就可省70元,來回則可以省下140元!邀約三五好友搭乘貓空纜車到郊區踏青,喝茶閒聊,絕對是暑假休閒活動好選擇。
◎兒童新樂園-超值月票讓您暑假週週輕鬆遊樂園
兒童新樂園月票販售至106年12月31日為止,分為單人月票(250元)及雙人月票(450元),屬於記名票卡,限本人使用,雙人月票須2人同時現場申辦;月票自購買日起30日內(以日計算)的平常日都可使用(週六、週日及調整放假日不可使用,如遇補行上班日可使用),可不限次數入園及搭乘13項遊樂設施。
持身分證件 (身分證、健保卡等)至園區遊客服務中心填寫申請單並拍照,即可申辦月票。相關購票及使用方式請瀏覽(http://www.tcap.taipei/ct.asp?mp=122037&xItem=215869245&CtNode=75708)。
舉例來說,爸爸媽媽在暑假的平常日帶著兩名國小兒童到兒童新樂園,玩遍13項遊樂設施加上門票費用,大約花費1,300元(成人每位340元;兒童每位310元),若是購買雙人月票兩套共900元,在有效期限內,暑假每週都來玩,累計至少可省下4,300元!
暑假期間,兒童新樂園每週一正常營運,每天營業時間皆為早上9時至晚間8時,您也可以利用下午4時以後入園免門票的星光優惠專案,避開炎熱的天氣,順道欣賞兒童新樂園獨一無二的美麗夜景喔!
相關優惠資訊可洽本公司24小時客服專線:(02)218-12345,或臺北市民當家熱線1999(外縣市02-27208889)或瀏覽本公司網站(http://www.metro.taipei/)。

